吉利子公司起诉欣旺达,索赔23亿!
电车界12月27日消息,吉利控股集团的一家子公司已对电池制造商欣旺达提起诉讼,就其电池质量问题索赔23.14亿元。

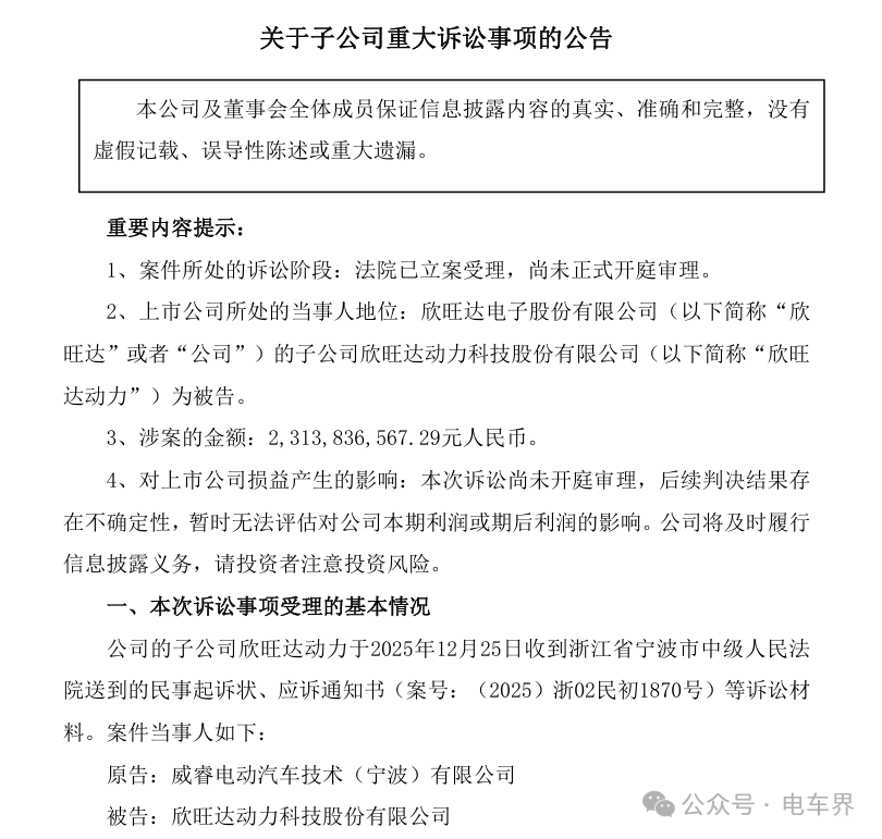
根据欣旺达昨天发布的公告,欣旺达旗下子公司欣旺达动力已于12月25日收到浙江省宁波市中级人民法院送达的法律文书,包括一份民事起诉状。
原告威睿电动汽车技术(宁波)有限公司控诉,欣旺达在2021年6月至2023年12月期间交付的电芯存在质量缺陷,由此造成了巨额经济损失,诉求欣旺达赔偿23.14亿元。
同时,支付自起诉之日起、按市场贷款利率计算至实际付清赔款之日的利息。
威睿电动汽车技术是吉利控股集团的全资子公司,主营新能源汽车动力电池、电驱动系统、充电系统及储能系统的研发、生产与销售,产品配套极氪、沃尔沃、路特斯等多个高端汽车品牌。
欣旺达是中国头部动力电池企业之一,今年上半年电池产量达9.07吉瓦时,位列国内动力电池企业第六。
除吉利外,该企业还为理想、小鹏、零跑等多家车企供货,小米即将推出的增程式电动车,也将采用欣旺达的电池产品。
就在吉利与欣旺达因电池质量对簿公堂的同时,另一家车企理想汽车,也因新款i6车型主推欣旺达电池,遭遇消费者强烈抵制。
据报道,理想汽车近期向i6车型预订用户发起调研,询问用户是否接受车辆搭载欣旺达电池,替代原本预定的宁德时代电池,并推出补偿方案:在标配8年/16万公里质保的基础上,额外加赠2年/4万公里质保。
但这一方案遭到消费者冷遇,多数用户认为延长质保远远不足以弥补损失,纷纷对欣旺达电池的品质与可靠性表达担忧。
即便理想汽车多方沟通协调,消费者依旧坚定倾向于选用宁德时代电池——该品牌电池的一致性与可靠性早已获得市场的广泛认可。
分享